云南省红河州建水县甸尾乡卫生院部门2018年度部门决算
第一部分 云南省红河州建水县甸尾乡卫生院概况
一、主要职能
二、部门基本情况
第二部分 2018年度部门决算表
一、收入支出决算总表
二、收入决算表
三、支出决算表
四、财政拨款收入支出决算总表
五、一般公共预算财政拨款收入支出决算表
六、一般公共预算财政拨款基本支出决算表
七、政府性基金预算财政拨款收入支出决算表
八、财政专户管理资金收入支出决算表
九、“三公”经费、行政参公单位机关运行经费情况表
第三部分 2018年度部门决算情况说明
一、收入决算情况说明
二、支出决算情况说明
三、一般公共预算财政拨款支出决算情况说明
四、一般公共预算财政拨款“三公”经费支出决算情况说明
第四部分 其他重要事项及相关口径情况说明
一、机关运行经费支出情况
二、国有资产占有情况
三、政府采购支出情况
四、部门绩效自评情况
(一)项目支出概况
(二)项目支出绩效自评
(三)项目绩效目标管理
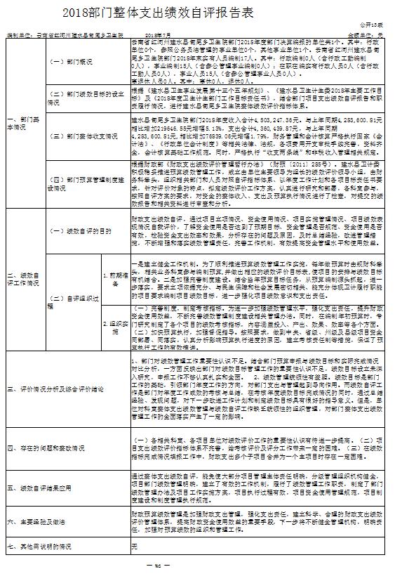
(四)2018部门整体支出绩效自评报告
(五)部门整体支出绩效自评表
五、其他重要事项情况说明
第五部分 名词解释
第一部分 云南省红河州建水县甸尾乡卫生院概况
一、主要职能
(一)主要职能
承担本乡镇广大群众多发病、常见病的治疗,疾病预防控制、妇幼保健、基本公共卫生服务、计划生育等卫生计生工作。财务管理按照相关的财经纪律及制度执行。
(二)2018年度重点工作任务介绍
1、是巩固提升卫生计生管理服务工作水平。
2、是全力抓好卫生计生重点工作。
3、是加强制度建设,着力提升依法行政水平。
4、是强化行业监督,提高群众满意率。
二、部门基本情况
(一)部门决算单位构成
纳入云南省红河州建水县甸尾乡卫生院部门2018年度部门决算编报的单位共1个。其中:行政单位0个,参照公务员法管理的事业单位0个,其他事业单位1个。
(二)部门人员和车辆的编制及实有情况
云南省红河州建水县甸尾乡卫生院部门2018年末实有人员编制17人。其中:行政编制0人(含行政工勤编制0人),事业编制17人(含参公管理事业编制0人);在职在编实有行政人员0人(含行政工勤人员0人),事业人员15人(含参公管理事业人员0人)。
离退休人员0人。其中:离休0人,退休0人。
实有车辆编制0辆,实有车辆1辆。

第二部分 2018年度部门决算表
(详见附件)
第三部分 2018年度部门决算情况说明
一、收入决算情况说明
云南省红河州建水县甸尾乡卫生院部门2018年度收入合计4,503,247.36元。与上年同期4,283,600.81元相比增加219646.55元增幅5.13%,收入增长的原因是由于病人增加,业务收入增加,工资增加,人社局拨家庭医生签约经费。其中:财政拨款收入3,035,309.04元,占总收入的67.4%,与上年同期2,755,306.24元相比增加280002.80元,增幅10.16%;上级补助收入0元,占总收入的0%;事业收入1,290,602.76元,占总收入的28.66%,与上年同期1,411,032.47元相比减少120429.71元,下降8.53%;经营收入0元,占总收入的0%;附属单位缴款收入0元,占总收入的0%;其他收入177,335.56元,占总收入的3.94%,与上年同期117,262.1元相比增加60073.46元增幅51.23%。

二、支出决算情况说明
云南省红河州建水县甸尾乡卫生院部门2018年度支出合计4,360,439.87元,与上年同期4,283,600.81元,相比增加76839.06元增幅1.79%;比上年同期增加的原因是日常公用开支增加、基本公共卫生支出增加。其中:基本支出3,577,065.74元,占总支出的82.03%;与上年同期3,151,387.08元,相比增加425678.66元,增幅13.51%;项目支出783,374.13元,占总支出的17.97%,与上年同期1,132,213.73元,相比减少348839.6元下降30.81%;上缴上级支出、经营支出、对附属单位补助支出共0元,占总支出的0%。

(一)基本支出情况
2018年度用于保障云南省红河州建水县甸尾乡卫生院机关、下属事业单位等机构正常运转的日常支出3,577,065.74元。与上年同期3,151,387.08元相比增加425678.66元增幅13.51%。包括基本工资、津贴补贴等人员经费支出占基本支出的48.06%;办公费、印刷费、水电费、办公设备购置等日常公用经费占基本支出的51.94%。

(二)项目支出情况
2018年度用于保障云南省红河州建水县甸尾乡卫生院机构、下属事业单位等机构为完成特定的行政工作任务或事业发展目标,用于专项业务工作的经费支出783,374.13元。与上年同期1,132,213.73元相比减少348839.6元下降30.81%。
三、一般公共预算财政拨款支出决算情况说明
(一)一般公共预算财政拨款支出决算总体情况
云南省红河州建水县甸尾乡卫生院部门2018年度一般公共预算财政拨款支出2,944,866.17元,占本年支出合计的67.54%。与上年同期2,755,306.24元相比增加189559.93元增幅6.88%。
(二)一般公共预算财政拨款支出决算具体情况
1.一般公共服务(类)支出0元,占一般公共预算财政拨款总支出的0%。
2.外交(类)支出0元,占一般公共预算财政拨款总支出的0%。
3.国防(类)支出0元,占一般公共预算财政拨款总支出的0%。
4.公共安全(类)支出0元,占一般公共预算财政拨款总支出的0%。
5.教育(类)支出0元,占一般公共预算财政拨款总支出的0%。
6.科学技术(类)支出0元,占一般公共预算财政拨款总支出的0%。
7.文化体育与传媒(类)支出0元,占一般公共预算财政拨款总支出的0%。
8.社会保障和就业(类)支出322,838.4元,占一般公共预算财政拨款总支出的10.96%。
9.医疗卫生与计划生育(类)支出2,622,027.77元,占一般公共预算财政拨款总支出的89.04%。
10.节能环保(类)支出0元,占一般公共预算财政拨款总支出的0%。
11.城乡社区(类)支出0元,占一般公共预算财政拨款总支出的0%。
12.农林水(类)支出0元,占一般公共预算财政拨款总支出的0%。
13.交通运输(类)支出0元,占一般公共预算财政拨款总支出的0%。
14.资源勘探信息等(类)支出0元,占一般公共预算财政拨款总支出的0%。
15.商业服务业等(类)支出0元,占一般公共预算财政拨款总支出的0%。
16.金融(类)支出0元,占一般公共预算财政拨款总支出的0%。
17.援助其他地区(类)支出0元,占一般公共预算财政拨款总支出的0%。
18.国土海洋气象等(类)支出0元,占一般公共预算财政拨款总支出的0%。
19.住房保障(类)支出0元,占一般公共预算财政拨款总支出的0%。
20.粮油物资储备(类)支出0元,占一般公共预算财政拨款总支出的0%。
21.其他(类)支出0元,占一般公共预算财政拨款总支出的0%。
22.债务还本(类)支出0元,占一般公共预算财政拨款总支出的0%。
23.债务付息(类)支出0元,占一般公共预算财政拨款总支出的0%。

四、一般公共预算财政拨款“三公”经费支出决算情况说明
(一) 一般公共预算财政拨款“三公”经费支出决算总体情况
云南省红河州建水县甸尾乡卫生院部门2018年度一般公共预算财政拨款“三公”经费支出预算为0元,支出决算为0元,完成预算的0%。其中:因公出国(境)费支出决算为0元,完成预算的0%;公务用车购置及运行费支出决算为0元,完成预算的0%;公务接待费支出决算为0元,完成预算的0%。
(二) 一般公共预算财政拨款“三公”经费支出决算具体情况
2018年度一般公共预算财政拨款“三公”经费支出决算中,因公出国(境)费支出0元,占0%;公务用车购置及运行维护费支出0元,占0%;公务接待费支出0元,占0%。具体情况如下:
1.因公出国(境)费支出0元,共安排因公出国(境)团组0个,累计0人次。
2. 公务用车购置及运行维护费支出0元。
3.公务接待费支出0元。
第四部分 其他重要事项及相关口径情况说明
一、机关运行经费支出情况
云南省红河州建水县甸尾乡卫生院部门2018年机关运行经费支出0元。
二、国有资产占用情况
截至2018年12月31日,云南省红河州建水县甸尾乡卫生院部门资产总额5,082,533.72元,其中,流动资产558,355.42元,固定资产4,524,178.3元,对外投资及有价证券0元,在建工程0元,无形资产0元,其他资产0元(具体内容详见附表)。与上年相比,本年资产总额增加190,005.81元,其中;流动资产增加170,505.81元,固定资产增加19,500元,对外投资及有价证券增加0元,在建工程增加0元,无形资产增加0元,其他资产增加0元。

三、政府采购支出情况
2018年度,部门政府采购支出总额41,210元,其中:政府采购货物支出41,210元;政府采购工程支出0元;政府采购服务支出0元;授予中小企业合同金额0元。

四、部门绩效自评情况
2018年度单位按预算绩效目标合理合法合规的使用一般公共预算安排资金,确保资金安全、专款专用,较好地完成了年初预算相关指标性任务。

五、其他重要事项情况说明
无
六、相关口径说明
(一)基本支出中人员经费包括工资福利支出和对个人和家庭的补助,日常公用支出包括商品和服务支出、其他资本性支出等人员经费以外的支出。
(二)机关运行经费指行政单位和参照公务员法管理的事业单位使用一般公共预算财政拨款安排的除人员经费以外的基本支出。
(三)按照党中央、国务院有关文件及部门预算管理有关规定,“三公”经费包括因公出国(境)费、公务用车购置及运行维护费、公务接待费。其中:因公出国(境)费,指单位工作人员公务出国(境)的国际旅费、国外城市间交通费、住宿费、伙食费、培训费、公杂费等支出;公务用车购置费,指单位公务用车车辆购置支出(含车辆购置税);公务用车运行维护费,指单位按规定保留的公务用车燃料费、维修费、过路过桥费、保险费、安全奖励费用等支出;公务用车指用于履行公务的机动车辆,包括省部级干部专车、一般公务用车和执法执勤用车;公务接待费,指单位按规定开支的各类公务接待(含外宾接待)费用。
(四)“三公”经费决算数:指各部门(含下属单位)当年通过本级财政一般公共预算财政拨款和以前年度一般公共预算财政拨款结转结余资金安排的因公出国(境)费、公务用车购置及运行维护费和公务接待费支出数(包括基本支出和项目支出)。
第五部分 名词解释
一、一般公共预算:指以税收为主体的财政收入,安排用于保障和改善民生、推动经济社会发展、维护国家安全、维持国家机构正常运转等方面的收支预算。
二、政府性基金预算:指对依照法律、行政法规的规定在一定期限内向特定对象征收、收取或者以其他方式筹集的资金,专项用于特定公共事业发展的收支预算。政府性基金预算应当根据基金项目收入情况和实际支出需要,按基金项目编制,做到以收定支。
三、一般公共预算拨款收入:为地方财政当年拨付的资金。
四、其他收入:为除“一般公共预算拨款收入”外的收入。
五、上年结转:主要为当年支出预算未完成按有关规定结转到下一年度仍按原规定用途继续使用的资金,如部分需跨年度组织实施项目所需经费等。
六、基本支出:指为保证机构正常运转、完成日常工作任务而发生的各项支出。包括职工工资、离退休费、医疗费、住房公积金等人员经费及办公费、水电费、差旅费、会议费等日常公用经费两部分。
七、项目支出:指在基本支出之外,为完成特定任务和事业发展目标而发生的各项开支。
八、机关运行经费:指为保障各级机构运行用于购买货物和服务的各项资金,包括办公及印刷费、邮电费、差旅费、会议费、福利费、日常维修费、办公设备购置费、办公用房水电费、办公用房取暖费、办公用房物业管理费、公务用车运行维护费以及其他费用。
九、“三公”经费:按照党中央、国务院有关文件及部门预算管理有关规定,纳入县级财政预算管理的“三公”经费,是指县级部门用财政拨款安排的因公出国(境)费、公务用车购置及运行费和公务接待费。其中,因公出国(境)费反映单位公务出国(境)的住宿费、旅费、伙食补助费、杂费、培训费等支出;公务用车购置及运行费反映单位公务用车购置费及租用费、燃料费、维修费、过路过桥费、保险费、安全奖励费用等支出;公务接待费反映单位按规定开支的各类公务接待(含外宾接待)支出。